变频空调器与定速空调器的区别:
1)压缩机不同:
定速空调器的压缩机运行频率不可变。E.g. 50Hz
变频空调器的压缩机运行频率可以变化。E.g. 30Hz~120Hz。
2)控制器不同:
变频空调器的控制器远比定速空调器复杂。
3)输出能力不同:
在一个工况下定速机只有一个能力输出;变频机的输出能力是一个范围。
4)舒适性不同:
变频空调器的舒适性比定速空调器的好;可以快速制冷或制热;温度波动小。

变频空调器的原理:
从能量的转换上可把变频控制分为交流到交流变频与交流→直流→交流变频。
对家用电器的变频控制而言,不管是交流变频还是直流变频都是通过交流→直流→交流的方式来实现变频运转的。
要得到可调频率的交流电,首先要把220V-240V的交流市电整流为直流电,然后再由直流电变为可调频率的交流电,从而完成变频的过程,见下页图所示:
变频空调器的分类:
交流变频空调器,直流变频空调器。
交流变频空调器原理:
交流变频依据原理:n=60f(1-s)/p
n—压缩机转速,f—压缩机供电频率, p—电机极对数,s—转差率。
所有的交流异步电动机都满足以上这个公式,交流变频压缩机也同样如此。简单的来说,交流变频是通过改变压缩机的供电频率f,这样,在p与s不变的情况下,压缩机运转速度就会跟随频率的变化而变化。
异步电动机在运行时,产生的感应电动势为:E1=4.44kfN1Ф(k—电机绕组系数;N1—每相定子绕组匝数;Ф—每极磁通)。
由于定子阻抗上的压降很小,可以忽略,可以认为:U1=E1=4.44kfN1Ф。
实际运行过程中,通常希望保持Ф不变。因为Ф的增加,将导致铁心的饱和,进而引起励磁电流的上升,使得铁损急剧增加。而Ф减小,则铁心未得到充分的利用,使得输出转矩下降。
要改变频率f的大小,电机定子电压U1必须随之同时发生变化,即在变频的同时也要变压。这种调节转速的方法称为VVVF(Vairble Voltage Varibe Frequency),简称为V/F变频控制。
V-F曲线示意图:
交-直-交变频器根据VVVF调制技术不同,分为PAM和PWM两种。
PAM是把VV和VF分开完成的,称为脉冲幅值调制(Pulse Amplitude Modulation)方式,简称PAM方式。
PWM是将VV与VF集中于逆变器一起来完成的,称为脉冲宽度调制(Pulse Width Modulation)方式,简称PWM方式。
直流变频空调器原理:
从整机形式上看,直流变频可分为全直流变频与部分直流变频。
全直流变频是指压缩机、室内外风机均使用直流无刷电机,部分直流指只有压缩机使用直流无刷电机。
直流变频名称的由来
家用电器上,直流变频最常用(也是一直以来都在使用)的是无刷直流电机,为了把这种变频与交流变频进行区别,人们习惯上把使用了无刷直流电机的变频家电称为直流变频家电。
和电子膨胀阀、无氟空调一样,直流变频是一个约定俗成的词语,这种命名方法有一定的误导性。
所以,直流变频并不是说压缩机是直流电供电,它的转化方式上与交流变频一样,都是采用交-直-交的方式。供给压缩机的电压还是交流的信号。这种电机实际也是一种交流电动机。
无刷直流电机与有刷直流电机:
直流变频电动机的基本结构
用装有永磁体的转子取代有刷直流电动机的定子磁极,用具有多相绕组的定子取代电枢,用位置传感器及控制器组成的电子换向器取代传统的机械换向器和电刷。这样,就得到了无刷直流电动机。
由于无刷直流电动机与传统的直流电机,无论是结构还是调速性能都有很多相似之处,所以人们习惯把这种电机称为无刷直流电机。
无刷直流电机在运行时,必须实时检测出转子的位置,从而进行相应的驱动控制,以驱动电机换相,保证电机平稳地运行。
实现无刷直流电机位置检测通常有两种方法,一是利用电机内部的位置传感器(通常为霍尔元件)提供的信号;二是检测出无刷直流电机相电压,利用相电压的采样信号进行运算后得出。
由于压缩机电机无法安装位置传感器,所以直流变频空调的压缩机都采用后一种方法进行电机换相。
直流变频所用电机学术上称为“自控式永磁同步电动机”属于交流电动机范畴。
自控式永磁同步电动机根据定子绕组的不同主要分为两大类,方波型永磁同步电动机与正弦波型永磁同步电动机。
方波型永磁同步电动机也称为无刷直流电动机(Brushless DC Motor —BLDCM ),绕组一般为分布式,反电动势为梯形波,驱动方式为120度方波;
正弦波型永磁同步电动机也称为永磁同步电动机(Permanent Magnet Synchronous Motor —PMSM),绕组一般为集中式,反电动势为正弦波,驱动方式为180度正弦波;
方波型与正弦波型永磁同步电动机对比
无刷直流电机反电动势和电流波形(一相):
无刷直流电机实际电流波形(一相):
根据转子结构形式的不同,直流变频的电机可以分为IPM与SPM两种。
SPM表面型磁极(Surface Permanent Magnetic):将永久磁铁配置于转子表面;
IPM表面型磁极(Interior Permanent Magnetic):将永久磁铁嵌入于转子内部;
从电机效率上看,压缩机采用IPM型比SPM型要高;
这两种电机形式对电控驱动没有影响。
变频空调主要元器件:
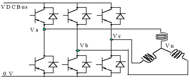
变频模块是实现由直流电转变为交流电从而驱动压缩机运转的关键器件,又称为IPM(Intelligent Power Module)模块。它是一种智能的功率模块,它将6个IGBT管连同其驱动电路和多种保护电路封装在一起,从而简化了设计,提高了整个系统的可靠性。从其驱动电路使用的电源数目又可分为单电源与四电源两种。主要厂家:日本三菱、三洋、东芝等。
变频模块(IPM)内部简图:
注:三菱PM系列模块内置保护:过流、过压、欠压、短路、过热。
室外主控芯片:
变频空调的核心算法及室外控制均由室外芯片完成。目前在交流上使用的是美国TI公司的DSP芯片,且已实现掩膜。DSP即Digital Signal Processor,是数字信号处理器的简称,与一般的单片机相比,DSP在运算速度、信号的处理、电机控制方面具有更大的优势。直流变频目前在开发阶段,采用的是美国AD公司的DSP芯片。
Note:对于广告宣传的“使用DSP芯片速度大大可以提高、加快温度采样,使室内温度控制在±0.5℃”的说法是不确切的,因为DSP的运算速度与温度控制没有直接关系。
整流桥堆:完成电源由交流到直流的转换(220V交流变为310V直流);室外电控盒中另外一个整流桥堆不做整流用,而是用做一对二极管,配合电抗器,用以提高整机功率因素。
大电抗器:变频空调室外控制器一般都有大电抗器,目的是为了提高整机的功率因素及通过谐波电流测试。为了符合3C标准,通过谐波电流测试,分体机上采用了两个电抗器的无源功率因素矫正方法。与日本厂家的有源方式相比,降低了成本,提高了可靠性。
滤波器:为了通过EMC测试的干扰功率及干扰电压测试而采用的一种一体化滤波器件。
大直流滤波电容:电解电容,用做直流电源滤波,视功率不同,每套控制器使用3-6个(560uf/个)。
放电管:用以防止室外造受雷击,而损坏电控。
光耦:用于芯片到模块间驱动信号的传送及隔离,另外在室内外通讯上也使用。室外控制板一共使用了9个光耦器件。
风机变频器系统机器原理:
变频器—接线
变频器—硬件结构及功能:
变速恒频控制原理:
变速恒频:转子的转速跟踪风速的变化,定子侧恒频恒压输出。
f1—定子电流频率,与电网频率相同;
p—电机极对数;
fm—转子机械频率,fm=n/60(n为发电机转子转速);
f2—转子电流频率;
n小于定子旋转磁场的同步转速ns时,处于亚同步运行状态,上式取正号,此时变流器向发电机转子提供交流励磁,发电机由定子发出电能给电网;
n大于ns时,处于超同步运行状态,上式取负号,此时发电机由定子和转子发出电能给电网,变流器的能量逆向流动;
n等于ns时,处于同步运行状态,f2=0,变流器向转子提供直流励磁;
因此,当发电机转速n变化时,即pfm变化,若控制f2相应变化,可使f1保持恒定不变,即与电网频率保持一致,也就实现了变速恒频控制。
过电流保护:
过电流—过载和短路两种情况:
保护措施:
同时采用几种过电流保护措施,提高可靠性和合理性。
电子电路作为第一保护措施,快熔仅作为短路时的部分区段的保护,直流快速断路器整定在电子电路动作之后实现保护,过电流继电器整定在过载时动作。
变频器的过电压—外因过电压和内因过电压;
外因过电压:主要来自雷击和系统操作过程等外因;
操作过电压:由分闸、合闸等开关操作引起;
雷击过电压:由雷击引起;
内因过电压:主要来自电力电子装置内部器件的开关过程;
换相过电压:晶闸管在换相结束后,反向电流急剧减小,会由线路电感在器件两端感应出过电压。
关断过电压:晶闸管关断时,正向电流迅速降低而由线路电感在器件两端感应出的过电压。
本文来源于互联网,暖通南社整理编辑。
























